开云(中国)官方网站

 
当前位置: 开云(中国)官方网站 < 媒体中心 < 行业资讯
中国及部分省市阀门行业相关政策汇总
作者:观研报告网 2025.12.30 15:43

阀门是用来开闭管路、控制流向、调节和控制输送介质的参数(温度、压力和流量)的管路附件。根据其功能,可分为关断阀、止回阀、调节阀等。

国家层面阀门行业政策

据观研报告网发布的《中国阀门行业发展趋势分析与投资前景预测报告(2022-2029年)》显示,近些年,为加强阀门规范管理,我国各部门纷纷出台了一系列政策,如2022年1月出台的《关于加强公共供水管网漏损控制的通知》,提到在管线建设改造、设备安装及分区计量系统建设中,积极推广采用先进的流量计量设备、阀门、水压水质监测设备和数据采集与传输装置,逐步实现供水管网网格化、精细化管理。

我国阀门行业相关政策汇总


资料来源:观研报告网《中国阀门行业发展趋势分析与投资前景预测报告(2022-2029年)》

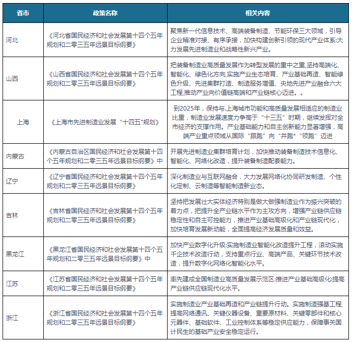
地方层面阀门行业政策

与此同时,各省市积极响应国家号召,陆续发布了一系列政策推动阀门的高质量发展,如河北发布《河北省国民经济和社会发展第十四个五年规划和二零三五年远景目标纲要》提到,聚焦新一代信息技术、高端装备制造、节能环保三大领域,引导企业精准对接、有序承接,加快构建创新引领的现代产业体系:大力发展先进制造业和战略性新兴产业。

各省市阀门行业相关政策汇总

e9b82cbdf7d646bb81b00c4e727a5bd0.png

资料来源:观研报告网《中国阀门行业发展趋势分析与投资前景预测报告(2022-2029年)》

电话 400-603-5969 邮箱 二维码 二维码 回到顶部